| |

新闻动态

首页 >> 首页 新闻动态 >> 新闻动态 正文 >> 正文



合作共赢开创未来——粤港澳大湾区新媒体融创平台构建高端论坛即将拉开帷幕
日期: 2021年05月25日    

 

进一步加深​伟德国际1946bv官网与业界合作关系,充分发挥未来媒体研究院的作用,搭建并完善传院与新媒体业界交流合作平台,带动传院与业界建立产学研深度合作bevictor1946韦德官网​伟德国际1946bv官网媒体研究院将于5月29日于广东省广州市增城区万达嘉华酒店联合举办“合作共赢 开创未来粤港澳大湾区新媒体融创平台构建高端论坛

在大数据、人工智能以及5G技术的驱动下,传媒融合已经进入转型与生存的关键时期,无论是需要开拓融创新路径的传媒还是兼具技术与平台优势的新媒体,都需要在智能化时代寻找新的发展机遇。而粤港澳大湾区作为习近平总书记亲自部署的国家战略,为传媒融合与创新发展提供了一个取长补短、沟通互鉴的大舞台。

论坛流程(以当天实际情况为准)

本次论坛以“合作共赢、共创未来”为主题,旨在深度剖析当下新媒体行业发展现状及未来趋势,规划发展道路分析各大自媒体平台的生存法则,给深处新媒体行业内的年轻人正确的风向标。

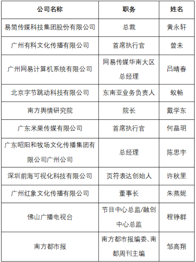
参会嘉宾(以当天为准)

​公司领导老师高度重视本次论坛,经信息会议讨论,成立以倪列怀副经理、林绍忠副经理为总协调的论坛筹备小组,积极联系论坛场地,沟通参会嘉宾,确定论坛流程,截止到发稿时,论坛各项工作已准备就绪。​伟德国际1946bv官网新媒体中心将对本次论坛全程录制,微博和头条号将对本次论坛进行图文直播,敬请关注!

员工记者:邵婧妍、田舟

指导老师:邵泽宇

上一条:​公司召开播音与主持艺术专业申报校外专家论证会 下一条:bevictor1946韦德官网首次全国普通话水平测试圆满结束

关闭

粤ICP备17051289号 粤公网安备 44011802000240号  版权所有 Copyright©2019 伟德国际1946bv官网 All Rights Reserved  地址:广州市增城区荔湖街华商路一号 邮政编码:511300 联系电话:020-83841874